首页
资讯
教学
论坛
论文
关于
舞蹈库
登录
注册
投稿
扫码查看手机版
首页
Portal
视频
舞蹈视频
教学
舞蹈教学文章、论文,舞蹈知识
资讯
舞蹈新闻资讯
舞蹈之家
Space
舞蹈库
微信公众号
账号
自动登录
找回密码
密码
登录
注册舞网
公众号
搜索
搜索
热搜
儿童舞蹈
爵士
拉丁舞
现代舞
广场舞
少儿舞蹈
本版
文章
帖子
用户
本版
文章
帖子
用户
群舞
独舞
现代舞
古典舞
芭蕾舞
民族舞
少儿舞
幼儿舞
广场舞
街舞
舞蹈知识
舞蹈教学
舞蹈论文
舞蹈鉴赏
舞蹈人生
舞文弄墨
舞蹈史论
QQ群讨论
院校风采
新闻评论
舞蹈世界
舞蹈赛事
第十届桃李杯
舞蹈作品库
舞蹈音乐库
舞蹈论文库
舞蹈学校
资源论坛
投稿
视频
帖子
邀请码
道具
积分
勋章
任务
收藏
淘帖
动态
日志
相册
分享
好友
记录
留言板
广播
门户
排行榜
设置
我的收藏
退出
舞典华章-中国舞蹈网
»
论坛
›
舞蹈专题与信息发布
›
信息发布——招聘、求职、培训、招生
›
武汉MS舞蹈---爵士舞职业教练班培训国庆6折 ...
发布主题
返回列表
武汉MS舞蹈---爵士舞职业教练班培训国庆6折
0
回复
6064
查看
[复制链接]
MS时代舞蹈会馆
当前离线
积分
807
IP卡
狗仔卡
MS时代舞蹈会馆
时间:
2013-10-5 14:23:02
|
阅读:6064
|
显示全部楼层
一、什么是
舞蹈
教练培训
舞蹈教练培训是针对想要以舞者做为职业,从事
舞蹈教学
、舞蹈演出活动的学员。希望能更快的练
好舞蹈
技能,学习舞蹈培训的经验,了解舞蹈行业的方方面面。
MS做为有舞蹈培训经验的专业舞蹈培训机构,拥有武汉顶尖的爵士舞、
街舞
、师资力量,先进的教学方法,良好的演艺渠道,能够帮助你更快的融入职业舞者的圈子,成为真正的舞者。
二、舞蹈教练培训的种类
MS舞蹈培训中心为广大学员提供爵士舞教练培训课程。
舞蹈教练培训分零基础、提高、进阶三个阶段。
教练培训初级班:是针对完全没有舞蹈基础的学员,经过6到12个月的舞蹈强化训练,掌握舞蹈基础,教学方法,舞蹈理论,成品舞等成为舞蹈教练的必要技能。
教练培训提高班:是针对在MS或其他舞蹈俱乐部学习了3个月到12个月的学员,经过1到3个月的舞蹈强化训练,掌握系统的教学方法,舞蹈理论知识,不同的舞蹈风格。
教练培训进阶班:是针对学习舞蹈1年到3年的学员,参加由MS组织的Let Me Dance舞蹈大师培训课程,进过短期培训,学习到最先进的舞蹈理念和练习方法,以提高自己的Level,指导自己的方向。
三、学舞蹈教练培训的注意事项
1、舞蹈训练是很枯燥乏味的,需要不断的重复相同的动作,才能达到精益求精,所以你需要足够的耐心。
2、舞蹈的Level是循序渐进的,需要一步一步的走,只要打好基础,才能让你进步的更快。
3、舞蹈老师的生活的多姿多彩的,但也是艰辛的,需要不断的学习,才能够不断的提高自己。
4、艺术是无价的,生活是有价的,只有提升自己的能力,才能提升自己的价格。
课程简介:
具体的培训分为六个阶段:
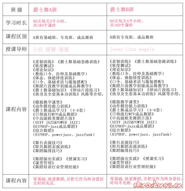
第一阶段:基础期 课程内容:《舞蹈文化常识》、《爵士舞基本知识及训练技巧》、《职业舞者形体训练》、《音乐欣赏与理解》、《爵士舞基本功训练》。
第二阶段:集训期 课程内容:《日韩风格爵士舞成品学习》(4套)、《欧美风格爵士舞成品学习》(3套)、《其他类型爵士舞成品学习》(1-2套)。
第三阶段:提高期 课程内容:《舞台表演技巧》、《即兴舞蹈表演训练》、《舞蹈编排技巧》。
第四阶段:实习期 课程内容:《舞蹈演出实践》、《授课实习》、《课堂管理》、《舞蹈培训行业管理经验》。
第五阶段:就业期 学校帮助推荐就业,主要包括健身俱乐部、舞蹈工作室、大专院校、演艺公司、演艺酒吧等。
第六阶段:深造期(终身免费复训) 学员通过一段时间的就业实践以后,如果想要再次提升自己的专业水准,可提前与学校预约参加免费深造课程。
MS舞蹈为了满足不同学习者的时间要求开设两类爵士舞教练班:
美女们每天过得都很开心,她们的舞蹈水平天天在进步,未来的明星舞蹈老师就是你们了!~下面是第八期教练专攻班的美女们的学习视频,学员毕业均会有专业的摄像团队拍摄视频赠送哦!
上课、自习、考试、团训、演出、实习、模拟授课~虽然忙碌,但充实、快乐!
毕业后。。。
教练班毕业后,您将成为:
1.舞蹈基本功扎实、会跳至少8支成品舞蹈的优秀dancer;
2.熟知舞蹈理论知识、熟练运用授课技巧的准舞蹈老师;
3.获得CIP国际职业爵士舞教练认证证书的注册舞蹈老师(全球通用,可申请国外大学继续深造);
4.拥有海量应聘渠道、包装成为明星教练的金领一族。
据我们调查统计,毕业第一年,75%的学员月收入是3000-6000元,她们主要在各健身俱乐部、舞蹈会所当全职舞蹈老师,或在很多地方兼职带课;她们的生活很充实也很受人尊敬,是她们自己学员的偶像;她们有时间逛街shopping、看电影、谈恋爱、睡懒觉;还有一部分优秀的学员已经月收入过万,是还没毕业学员的榜样。
所以,准备参加培训的你,一定要勤奋努力。只有比别人多付出汗水,才能换来丰厚的回报。
路是自己走出来的,加油!
成为全能舞蹈老师
培训期间一部分同学会选报一到两门选修课,为自己的职业前途铺路,比如肚皮舞练班、瑜伽教练班等;成为一个全能舞蹈老师以后,大家的路当然更宽敞啦~~
马上加入,实现梦想!
一、点击留下你的联系方式,报名获八折优惠
二、现在加QQ:2845036240(中心店)参与问卷调查,您将免费获得精美礼品(时尚潮人装备);
三、拨打热线:13995541005(24小时).抓紧预约本期课程,10人满员,额满后只能顺延至下个班。
回复
使用道具
举报
提升卡
置顶卡
沉默卡
喧嚣卡
变色卡
抢沙发
千斤顶
显身卡
返回列表
发表新帖
高级模式
B
Color
Image
Link
Quote
Code
Smilies
您需要登录后才可以回帖
登录
|
注册舞网
扫码咨询
合作联系
站长
fy007@126.com
意见反馈
返回顶部